闽南

泉州投用15个24小时政务自助服务区 1分钟即可获取不动产查档证明

2019-06-28 09:43  来源:东南早报

  昨日,记者从泉州市行政服务中心了解到,泉州中心市区目前已有15个24小时自助服务区建成并投入使用,有效解决办事群众上班时间没空办事、休息时间没处办事的困扰。

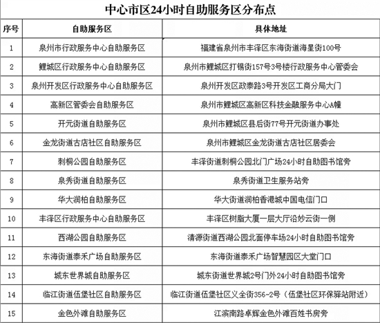
泉州中心市区24小时自助服务区分布点

  据了解,这15个24小时自助服务区涵盖的业务有所不同,所有的自助服务区都包含政务服务自助一体机、身份证自助查档机、综合办税自助终端。泉州市行政服务中心自助服务区还有公积金自助查询机、公交卡自助售卡充值机、电力自助服务终端机、工商银行自助终端机、电信多功能自助终端、移动多功能自助终端;鲤城区行政服务中心自助服务区有公积金自助查询机、发票发售终端、公交卡自助售卡充值机、社保自助服务一体机;高新区管委会自助服务区有公积金自助查询机、公交卡自助售卡充值机、社保自助服务一体机;开元街道、金龙街道古店社区自助服务区有公积金自助查询机;金色外滩、刺桐公园、泉秀街道、华大润柏、西湖公园自助服务区有社保自助服务一体机、公积金自助查询机、医保自助服务一体机;城东世界城、东海泰禾广场自助服务区有公积金自助查询机、医保自助服务一体机;丰泽区行政服务中心自助服务区有社保自助服务一体机;泉州开发区行政中心自助服务区、临江街道伍堡社区有公积金自助查询机、社保自助服务一体机。

  2019年幼儿园、小学招生工作已陆续开始。市行政服务中心提醒,市民如需查询打印抵押或按揭中的“住房产权证明材料”,不动产权利人本人可携带二代身份证原件前往就近的24小时自助服务区,自助进行不动产登记抵押查档。据悉,身份证自助查档机通过身份认证+人脸识别,融入不动产抵押查档业务,1分钟即可免费获取一份加盖电子专用查档章的不动产登记抵押查档证明。自助区配置了彩色打印机,打印的查档表格直接加盖电子章,无需再到人工窗口加盖公章,拿到即能使用。

  (记者 龚翠玲 通讯员 李淑华)

编辑:陈子汉

相关新闻