2019年端午假期 福建高速出行提示
2019-06-04 10:29 来源:福建日报APP-新福建
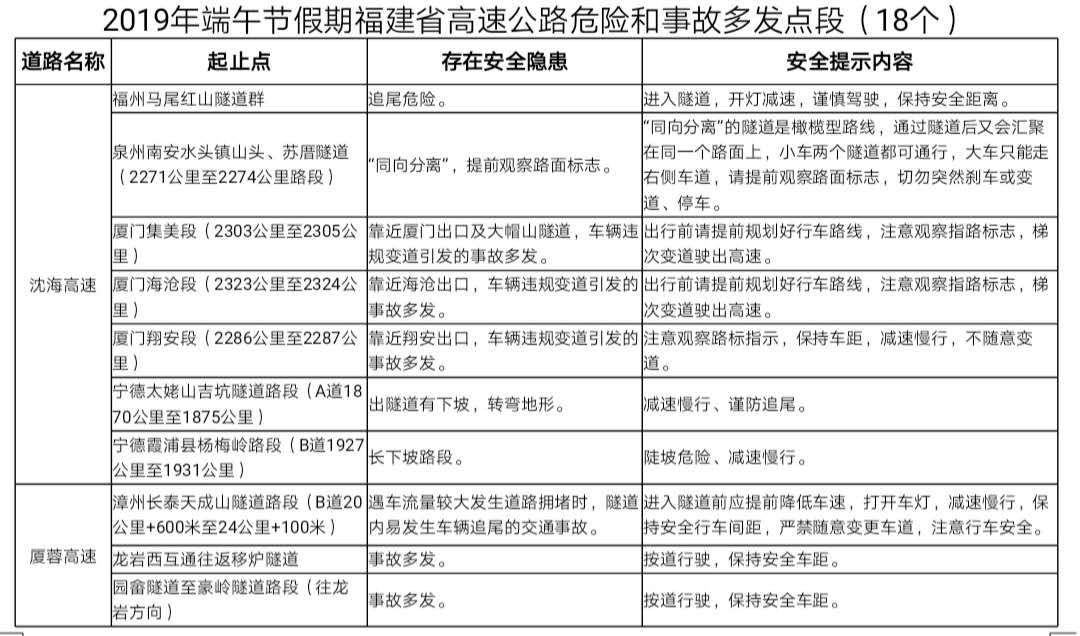
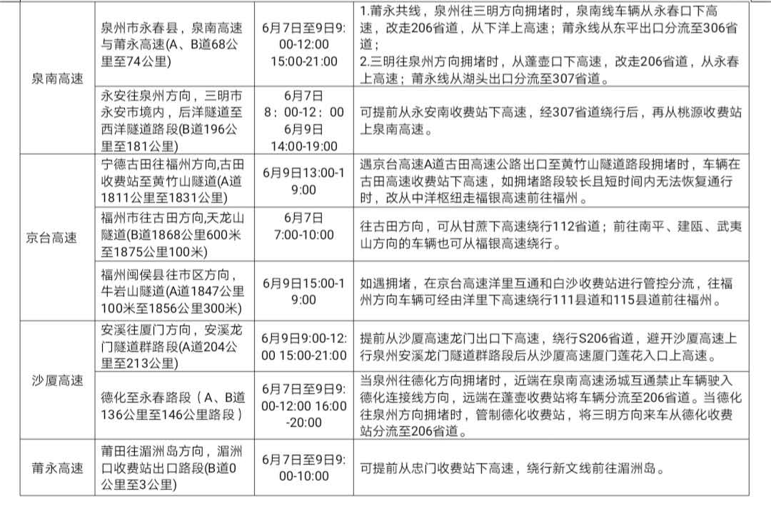
3日,记者从省公安厅交警总队获悉,今年端午节假期为6月7日至9日,恰逢全国高考期间,相比清明、五一等节假日,高速公路网运行压力较小,但车流量较平时会有明显增加,部分路段车流量“潮汐”现象明显。福建公安交警提示,请提前规划出行路线,了解道路实况,避开高峰时段、热门景区和拥堵节点,倡导绿色、低碳出行。同时,公布端午节假期福建省高速公路危险和事故多发点段(18个)、易拥堵路段(13个),以及管制路段(1个)。小编在这也提醒您端午假期高速公路通行不免费。





据悉,端午节假期,我省高速公路车流以返乡过节、走访亲友和短途自驾出行为主,交通状况将总体平稳,车流高峰将可能出现在6月6日17时至20时,6月7日9时至12时以及6月9日17时至20时。福建公安交警提示,请关注天气变化,尽量避免雾、雨、雷电等低能见度气象条件时出行。雨天道路湿滑,车辆容易出现打滑、制动跑偏等现象,开车时注意观察路况,与前车保持安全距离,减速慢行。节日亲朋聚会活动较多,请千万谨记并相互提醒:喝酒不开车,开车不喝酒!
端午节假期各地高速行车安全提示
福州:
1.福州高速山区路段长,弯道、隧道、长下坡路段多,提醒广大机动车驾驶人谨慎驾驶,进入隧道前开启大灯,减速行驶。
2.假日期间通往永泰、桂湖等景点路段车流较大,可能行驶缓慢。如遇雨雾等恶劣天气能见度差时,请开启雾灯、示宽灯,保持安全车距,或直接驶离高速公路。
厦门:
1.假日期间翔安、厦门、杏林收费站车流量较大易拥堵。交警提示:如从泉州往厦门方向走同安收费站可能更顺畅;从龙岩、漳州、广东往厦门方向可选择走海沧收费站或厦漳大桥。
2.驾驶人行经厦门、海沧收费站出口匝道时,应注意观看交通标志与地面文字标识提示,提前梯次变道,避免错过转换匝道。一旦错过匝道,请继续往前行驶,严禁在高速公路上随意变道、停车、逆行或倒车。
漳州:
厦蓉高速海沧枢纽至玉兰枢纽路段,包含天成山隧道、陈巷枢纽等,福诏高速芗城天宝至平和小溪路段,包含靖城枢纽、公山尾隧道、高梨山隧道等,为事故多发易发路段。交警提示:在枢纽路段应注意辨识道路指示牌,切勿突然减速或停车查看。
泉州:
1.泉南高速观音山隧道路段在节假日期间最高车流量可达90辆次/分钟,沈海高速水头路段最高可达120辆次/分钟,请驾驶员尽量选择错峰出行,避开车流高峰。
2.沙厦高速为双向四车道,应急车道较为狭窄,特别是德化连接线路段,通行能力有限,易发拥堵,请错峰出行;安溪路段隧道群多,请谨慎驾驶。
三明:
1.福银高速将乐段隧道长、数量多,请驾驶人进隧道前打开车灯,控制车速,保持安全车距,切忌随意变道。
2.中重型载货车辆途经泉南高速泉州往永安方向A道西洋长下坡路段时,请控制车速,严禁空挡行驶。
莆田:
莆田仙游城区匝道扩宽工程施工,交警提示:切勿强行超车,与前车保持安全距离。
南平:
南平高速公路桥梁、隧道、弯道多,驾车时严禁手持接打手机、收发短信、玩微信等,避免与同车人嬉笑打闹分散注意力。
龙岩:
1.龙岩古田及适中四车道路段,既有四车道路面又有分离式双线四车道路面,在同向分离点,左右车道均通往同一方向,不得在此路段突然减速、变道,更不能停车、倒车。
2.端午期间从龙岩东肖站至高动漫城往后田3公里上高速可避开大车流。交警建议:出行前,可致电12122或者使用高德地图查询,错时出行,避开车流高峰,避免拥堵。
宁德:
宁德高速公路辖区隧道多,部分隧道内设变道抓拍,车辆进入隧道时须提前减速、开启大灯,在隧道内保持安全车距,不得随意变更车道。
(记者 何祖谋 通讯员 刘君华)
编辑:陈子汉