鲤城小学幼儿园招生服务范围确定 小学增加学位 新增泉州市实验幼儿园江南校区招生
2019-04-16 11:28 来源:泉州晚报
家有读书娃的看过来!鲤城区公办小学、幼儿园的招生计划和服务范围确定了!刚刚,鲤城区教育局出台了《关于2019年秋季鲤城区小学招生工作的实施意见》和《关于2019年秋季鲤城区幼儿园招生工作的实施意见》,适龄儿童均按照“划片招生,就近入学”原则免试入学。
今年鲤城区小学、幼儿园招生有哪些变化?鲤城区教育局教育股相关负责人介绍,小学变化主要体现在:1.鲤城区第三实验小学新增2个班;2.泉州外国语中学鲤城附属小学现已更名为“泉州外国语学校鲤城附属小学”,今年比去年增加30个学位;3.今年开始,来鲤城务工的流动人口,其随迁子女申请入读公办小学,仍需要提供居住证、务工证(简称“两证”)。“两证”均需满一年(含一年)以上(签发时间截止为2018年9月1日前)。从2021年秋季起,来鲤城辖区务工的流动人口提供的“两证”及实有人口登记证明均需达一年半及以上;4.户籍在鲤城、丰泽、洛江、泉港、台商投资区的暂住在中心市区的,属于人户分离(人在户不在)不属于流动人口,无法申领居住证的,需提供合“合法稳定住所”条件规定的房屋租赁合同一年(含一年)以上及公安部门办理的实有人口登记证明。(房屋租赁合同、提供公安部门证明实有人口登记时间为2018年9月1日前);5.泉州市高层次人才子女入学规定有变化。目前泉州市委人才工作领导小组正在对原有的《泉州市高层次人才享受工作生活待遇暂行规定》和《泉州市高层次人才“一站式”服务暂行规定》进行修订,待修订完成后将按有关规定执行。
幼儿园招生主要有2点变化:1.发挥名园的示范辐射带动作用,在珑玥湾新增泉州市实验幼儿园江南校区,今年秋季开始招生,拟招生2个班;2.区属公办园收费标准,目前已呈送给区发改局审批,待核准后另行公示。
具体招生方案如下:泉州市鲤城区教育局关于2019年秋季鲤城区小学招生工作的实施意见
一、招生计划
1.老城区各小学招生计划数

2.新区各小学招生计划数

3.民办小学招生计划数
泉州外国语学校鲤城附属小学(150人)
泉州实验中学鲤城附属学校(200人)
泉州市鲤城区第二实验小学(300人)
二、招生年龄
户籍关系在鲤城区及暂住在本区符合政策要求的年满6周岁(2013年8月31日前出生未入学)的适龄儿童。户籍迁入截止时间为2019年3月1日前。
三、招生对象
(一)鲤城区户籍适龄儿童
鲤城区户籍适龄儿童实行各小学划片招生。具体招生对象如下:
1.户籍随在学校服务区域内居住的父母并实际共同居住的适龄儿童(须提供户籍、住房产权证明)。
2.户籍随在学校服务区域内居住的祖父母或外祖父母并实际共同居住的适龄儿童(须提供户籍及住房产权证明)。
3.因家庭经济困难等原因,其户籍在服务区域内,经查证确系在服务区域内随父母租房居住的适龄儿童〔须提供户籍(出生入户)和至少连续5年以上的租房合同以及水电缴费等证明〕;因政府项目拆迁等原因造成人户分离但其户籍在服务区域内的适龄儿童(须提供户籍,原住房产权证明及政府拆迁证明等)。
4.符合公安部、教育部《关于进一步加强和改进公安英烈和因公牺牲伤残公安民警子女教育优待工作的通知》(公政治〔2018〕27号)、《福建省贯彻〈军人子女教育优待办法〉的实施办法》(政联〔2013〕1号)和《泉州市教育局泉州军分区政治部关于印发泉州市贯彻教育部、总政治部〈军人子女教育优待办法〉的实施细则的通知》(泉教综〔2013〕73号)、《关于进一步贯彻落实<泉州市贯彻落实教育部、总政治部军人子女教育优待办法的实施细则>的补充通知》(泉教综〔2015〕29号)的有关照顾优待政策的军人子女。73141部队干部子女直接入读鲤城区东门实验小学。
5.符合《福建省委组织部省教育厅省人力资源和社会保障厅关于做好高层次人才子女就读中小学和幼儿园工作的通知》(闽教基〔2015〕34号)以及《中共泉州市委人才工作领导小组关于印发<泉州市高层次人才“一站式”服务暂行规定>的通知》《中共泉州市委人才工作领导小组关于印发<泉州市高层次人才享受工作生活待遇暂行规定>通知》(修订中)的高层次人才子女。认真贯彻落实《中共泉州市委办公室泉州市人民政府办公室关于印发<泉州市进一步支持民营企业健康发展行动方案>的通知》(泉委办发〔2018〕34号)及《中共鲤城区委办公室鲤城区人民政府办公室关于印发<鲤城区进一步支持民营企业健康发展行动方案>的通知》(泉鲤委发〔2019〕20号)等规定的有关照顾优待政策。
(二)流动人口随迁适龄子女
流动人口在鲤城辖区内务工且具有本区“居住证、务工证(劳动合同或营业执照)”(下称“两证”)的,随迁子女申请就读公办小学必须符合以下规定:
“两证”指:提供父母一方实际在鲤城辖区内实际居住一年(含一年)以上的居住证(居住证签发时间为2018年9月1日前)、务工证〔在鲤城区与企业签订的工作一年(含一年)以上的劳动合同或合法有效的个体工商营业执照且目前仍在我区务工、经商〕(签发时间截止为2018年9月1日前)。
户籍在鲤城、丰泽、洛江、泉港、台商投资区的暂住在中心市区的,属于人户分离(人在户不在)不属于流动人口,无法申领居住证的,需提供符合“合法稳定住所”条件规定的房屋租赁合同一年(含一年)以上及公安部门办理的实有人口登记证明。(房屋租赁合同、提供公安部门证明实有人口登记时间为2018年9月1日前)。从2021年秋季起,提供的“两证”及实有人口登记证明均需达一年半及以上。
若出具虚假证明材料,经核实,应回户籍所在地就读。
流动人口随迁子女原则上以暂住地(居住地)就近申请登记入学。居住在老城区的流动人口随迁子女可到立成小学、东门实验小学、新村小学、新隅小学、昇文小学、鲤城实小金山校区、鲤城实小笋浯校区申请登记,居住在新区的流动人口随迁子女可到其居住的相应片区学校申请登记。
若符合招生规定的随迁子女申请登记人数超出学校的实际容量,由区教育局组织采用随机抽号方式确定入学对象,参加随机抽号而落选者,由区教育局协调安排到其他有剩余学位的学校就读,若不服从安排者视为自动放弃在我区就读机会。
(三)香港、澳门、台湾、华侨和外籍适龄儿童
1.香港和澳门特别行政区居民适龄儿童申请在鲤城区入学,其父亲(母亲)为香港、澳门特别行政区居民的,由市、区教育主管部门根据其父亲(母亲)房产所在地或居住地统筹安排入学;其父亲(母亲)为鲤城户籍的,由鲤城区教育局统筹安排入学。
香港和澳门特别行政区居民适龄儿童申请在鲤城区入学,其父亲和母亲均非香港、澳门特别行政区居民且均非鲤城户籍的,申请就读公办学校,应满足父亲(母亲)应在鲤城区居住(暂住)及务工年限满一年(含一年)以上的条件。(2021年秋季起需达一年半及以上)
2.持有《台湾居民来往大陆通行证》或《中华人民共和国台湾居民居住证》的台湾学生因家长在鲤城区购房置业或工作需随父亲(母亲)在鲤城区生活而要求在鲤城区就读小学的,依据《福建省人民政府办公厅关于转发省教育厅、台办、财政厅、团省委<关于进一步加强台商子女在闽就读服务工作若干意见>的通知》(闽政办〔2007〕210号)要求,由市、区教育行政部门审核后,统筹安排到居住地所属片区内小学就读。
3.华侨、外籍学生申请在鲤城区就读小学的,依据教育部《中小学接受外国学生管理暂行办法》(教育部1999年第4号令)的有关规定,外国学生由市、区教育行政部门审核后,统筹安排到居住地所属片区内小学就读。
(四)民办小学的招生民办小学应立足服务本区域,优先招收本区域适龄儿童,自觉规范招生行为,坚持免试入学的原则,不得通过任何考试方式招生,不得进行不实宣传。要严格按教育行政主管部门核准的招生计划控制班生额,不得超计划招生。
四、招生程序和时间
为确保招生工作规范、有序,我区小学统一按以下程序和时间招生:
6月20日各小学向社会发出招生通告。
(一)招收片区内适龄儿童的程序和时间
7月5日--7月6日:各小学接受服务片区内户籍适龄儿童报名登记。
7月15日--7月17日:各小学汇总片区内适龄儿童登记情况并进行资格审核。
8月1日前:各小学公布服务片区内户籍适龄儿童资格审核与录取结果并及时分发录取通知书。
(二)招收流动人口随迁适龄子女的程序和时间
7月6日--7月8日:相关小学接受流动人口随迁适龄子女申请入学登记。
7月15日--7月17日:相关小学汇总申请入学的流动人口随迁适龄子女登记情况并进行资格审核。
8月1日前:相关小学公布流动人口随迁适龄子女资格审核与录取结果并及时分发录取通知书。
(三)招收香港、澳门、台湾、华侨和外籍适龄儿童的程序和时间同招收流动人口随迁适龄子女的程序和时间。
五、招生办法
1.各公办小学必须根据区教育局所下达的招生计划,在规定时间内完成服务区域内适龄儿童的招生任务。未经区教育局批准,任何小学均不得提前报名招生。
2.各公办小学招生前应与社区、公安、房管等部门协调配合验证服务区域内适龄儿童的户籍、房产等证明的真实性。
3.严格控制学校班生规模,原则上一年级新生每班班生额45人,最多不超过55人。严禁招收不足入学年龄的儿童入学。
4.各小学2019年秋季一年级招生数不得超过区教育局下达的招生数,如个别学校条件允许且确实需要扩班招生的,须报送区教育局审批同意后方可扩班招收。
5.民办小学的招生应自觉规范招生行为,立足服务,优先招收本区域适龄儿童,坚持免试入学的原则,不得通过任何考试方式招生,不得进行不实宣传,要严格按教育行政主管部门核准的招生计划控制班生额。
6.招生未尽事宜按上级指导性文件执行。
鲤城区小学招生服务范围




报名时须提供的材料(原件及复印件):
1.持有本区常住户口的适龄儿童:
(1)户籍证明:适龄儿童与父母亲(祖父母或外祖父母)同一户籍的本区居民户口簿。
(2)住房及居住情况证明:房产证或真实有效住房证件(购房合同或购房贷款合同)。
(3)《预防接种证》、学前教育证明等其他辅助性证明材料。
2.非鲤城户籍但在小学招生片区内购房并已经实际入住的适龄儿童:
(1)户籍证明:适龄儿童与父母亲(祖父母或外祖父母)同一户籍的户口簿及复印件。
(2)住房及居住情况证明:房产证或真实有效住房证件(购房合同或购房贷款合同)。产权人应和所提供的户口簿姓名一致。
(3)《预防接种证》、学前教育证明等其他辅助性证明材料。
3.我区招生政策规定的政策照顾性对象的适龄儿童:除按其户籍不同类型应提供相应户籍、居住证明或者住房情况和《预防接种证》、学前教育证明等辅助性证明材料外,还应提交符合政策性照顾对象的相关证件、证明材料等。
4.非本区户籍流动人口随迁适龄子女报名登记时应携带下列材料及相应的复印件:
(1)原籍户籍证明。
(2)学生父母其中一方在学校所属社区内实际居住的居住证。
(3)学生父母其中一方在鲤城务工证明(与用人单位签定的劳动合同或合法有效的个体工商户营业执照且目前仍在鲤城区务工、经商。)【“二证”签注的时间截止:务工证、居住证均为2018年9月1日前。】
(4)《预防接种证》、学前教育证明等其他辅助性证明材料。
泉州市鲤城区教育局关于2019年秋季鲤城区幼儿园招生工作的实施意见
一、招生计划
各公办幼儿园招生计划数:

二、招生年龄
户籍关系在鲤城区符合政策要求的年满3周岁(2016年8月31日前出生)的适龄幼儿。户籍迁入截止时间为2019年3月1日前。
三、招生对象
10所公办幼儿园招收符合下列政策要求的4类适龄儿童:
1.户籍和实际居住(住房有产权证)均在学校招生服务区域内的适龄儿童(须提供户籍、住房产权证),即户籍随在学校服务区域内居住的父母并实际共同居住的适龄儿童,或户籍随在学校服务区域内居住的祖父母或外祖父母并实际共同居住的适龄儿童。
2.因家庭经济困难等原因,其户籍在服务区域内,经查证确系在服务区域内随父母租房居住的适龄儿童〔须提供户籍(出生入户)和至少连续5年以上的租房合同以及水电缴费等证明〕;因政府项目拆迁等原因造成人户分离但其户籍在服务区域内的适龄儿童(须提供户籍,原住房产权证明及政府拆迁证明等)。
3.符合《福建省贯彻〈军人子女教育优待办法〉的实施办法》(政联[2013]1号)和《泉州市教育局泉州军分区政治部关于印发泉州市贯彻教育部、总政治部〈军人子女教育优待办法〉的实施细则的通知》(泉教综〔2013〕73号)、《关于进一步贯彻落实<泉州市贯彻落实教育部、总政治部军人子女教育优待办法的实施细则>的补充通知》(泉教综〔2015〕29号)的有关照顾优待政策的军人子女。
4.符合《福建省委组织部省教育厅省人力资源和社会保障厅关于做好高层次人才子女就读中小学和幼儿园工作的通知》(闽教基〔2015〕34号)以及《中共泉州市委人才工作领导小组关于印发〈泉州市高层次人才“一站式”服务暂行规定〉的通知》《中共泉州市委人才工作领导小组关于印发〈泉州市高层次人才享受工作生活待遇暂行规定〉通知》(修订中)的高层次人才子女。认真落实《中共泉州市委办公室泉州市人民政府办公室关于印发<泉州市进一步支持民营企业健康发展行动方案>的通知》(泉委办发〔2018〕34号)及《中共鲤城区委办公室鲤城区人民政府办公室关于印发<鲤城区进一步支持民营企业健康发展行动方案>的通知》(泉鲤委发〔2019〕20号)等规定的有关照顾优待政策。
四、招生程序和时间
为确保招生工作规范、有序,我区公办幼儿园统一按以下程序和时间招生:
6月20日各幼儿园向社会发出招生通告。
7月2日-7月4日:各公办性质幼儿园接受服务片区内适龄儿童报名登记。
7月11日-7月13日:各公办性质幼儿园汇总片区内适龄幼儿登记情况并进行资格审核。
8月1日前:各公办性质幼儿园公布服务片区内适龄儿童资格审核结果并分发录取通知书。
民办幼儿园采取自主招生的办法,但应优先招收居住在幼儿园周边的适龄幼儿入园,招生结果于8月25日前送区教育主管部门备案。
五、招生办法
1.公办幼儿园实行划片招生,优先招收片区内鲤城户籍适龄儿童。服务区域由区教育行政部门划定,所有适龄儿童到区教育局规定的幼儿园办理入园手续。
2.服务区域内适龄儿童的认定应坚持幼儿户籍所在地与法定监护人户籍所在地相统一,与实际常住地相统一的原则。
3.招生之前,幼儿园应到社区、派出所等部门验证户籍、房产证明的真实性,杜绝非正常迁移户籍现象。
4.各园要严格控制幼儿园班生规模,小班新生原则上控制在30人。严禁招收不足入学年龄的幼儿入读小班。
5.各幼儿园2019年秋季小班招生数不得超过区教育局下达的招生数,如果个别幼儿园条件允许且确实需要扩班招生的,必须先报送区教育局审批同意后方可招收。
6.进一步加强对集体办和民办园招生工作的指导和督促,区教育局在公布招生工作实施意见的同时,通过鲤城教育信息网及新闻媒体等形式公布辖区内各级各类幼儿园的收费情况公示(见附件),公示内容应与实际收费一致,为辖区内的适龄幼儿(含流动人口)接受学前教育提供服务和便利,并接受价格主管部门和教育行政部门的监督。
7.根据2016年新修订的《中华人民共和国民办教育促进法》规定,取消民办幼儿园保育教育费实行备案制度的规定。民办幼儿园收取保育教育费标准由幼儿园根据办园成本、市场需求等等因素确定,接受价格主管部门和教育行政部门的监督。民办幼儿园收费标准一并纳入上述各级各类幼儿园2019-2020学年度收费情况公示中,并接受监督。
8.民办幼儿园应自觉规范招生行为,不得进行不实宣传。要严格按教育行政主管部门核准的招生计划控制班生额,不得超计划招生。对持有居住证和务工证的流动人口随迁适龄子女,民办园应优先招收。
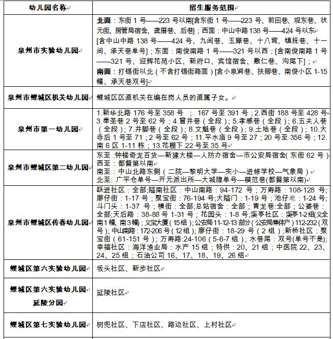
鲤城区公办幼儿园招生服务范围


(记者 曾聪红)
编辑:陈子汉