厦门市2018年秋季小学招生办法公布 4月13日起网上申报积分入学
2018-03-13 19:40 来源:厦门市教育局 厦门网
今天下午,厦门市教育局发布了《厦门市2018年秋季小学招生工作意见》,公布了2018年秋季小学招生原则及适龄儿童入学办法。
据悉,符合积分入学基本条件的进城务工人员随迁子女需于4月13日至4月27日进行网络报名。本市户籍适龄儿童(年满6周岁,即2012年8月31日前出生),符合政策规定的港、澳、台、华侨、外籍适龄儿童,以及享受政策性照顾的人才子女、军人子女的报名时间为7月8日、7月9日。
今年秋季小学招生依然坚持“划片招生,就近入学”原则,组织所划定的招生片区内适龄儿童按时就近免试入学;坚持“积分优先,遵循志愿”原则,组织符合条件的进城务工人员随迁子女派位入学。(更多详情,请继续阅读《厦门市2018年秋季小学招生入学政策解读》)
本市户籍适龄儿童
公办小学实行划片招生,优先招收片区内本市户籍适龄儿童。小学招生片区由学校所在地的区教育局划定(市属小学报市教育局核准),并由区教育局提前向社会公布。各小学应于报名前1周在划定的片区张贴招生通告。
片区招生对象必须符合“两一致”,即适龄儿童与父亲(母亲)户口一致,适龄儿童及其家长在其户口所在地招生片区内的住房与户口所在地一致。片区招生对象落户的截止日期为2018年7月9日。超过截止日期才取得户口的适龄儿童由所在地的区教育局统筹安排。
原省级示范小学的招生对象除应符合“两一致”外,还需要满足适龄儿童的父亲(母亲)持有片区房屋产权(父亲或母亲所占房屋产权比例应超过50%,下同)的,适龄儿童及其父亲(母亲)还应在片区实际居住一年以上(2017年8月31日前入住),新入住的新建商品房除外;或者适龄儿童的父亲和母亲确无房产,父亲(母亲)租住片区房屋的,所租住的房屋应为家庭唯一居住地,适龄儿童及其父亲(母亲)还应在片区实际居住一年以上,并持有合法有效的房屋租赁手续;又或者是,适龄儿童的父亲(母亲)购买的片区房产(持有效的购房合同和购房票据)由于历史原因无法办理产权的,且在片区外没有其他产权房,该住处为其唯一居住地,实际拥有并与其适龄儿童在片区房产居住一年以上。适龄儿童的祖父母或外祖父母实际居住并拥有片区房产的产权达六年以上(含六年),适龄儿童及其父亲(母亲)与祖父母或外祖父母同住且户口同册,并实际居住1年以上的,可视为片区招生对象。前三种情况还要同时满足同一套房产只能有1位适龄儿童在片区的小学一至六年级就学,符合计划生育政策、子女多于一个的家庭除外。
因故不能如期到校报名者,应在接到报名通知书后3日内向片区学校提出申请,经学校同意,可适当推迟报名时间。未经申请而逾期要求报名者,应书面向学校或所在地的区教育局说明原因,经批准后予以补报。若片区学校学额已满,由上一级教育行政主管部门审核后统筹安排。未经同意不报名或超过申请期限未报名者,学校应及时上报所属教育行政主管部门,由教育行政主管部门依《义务教育法》处理。
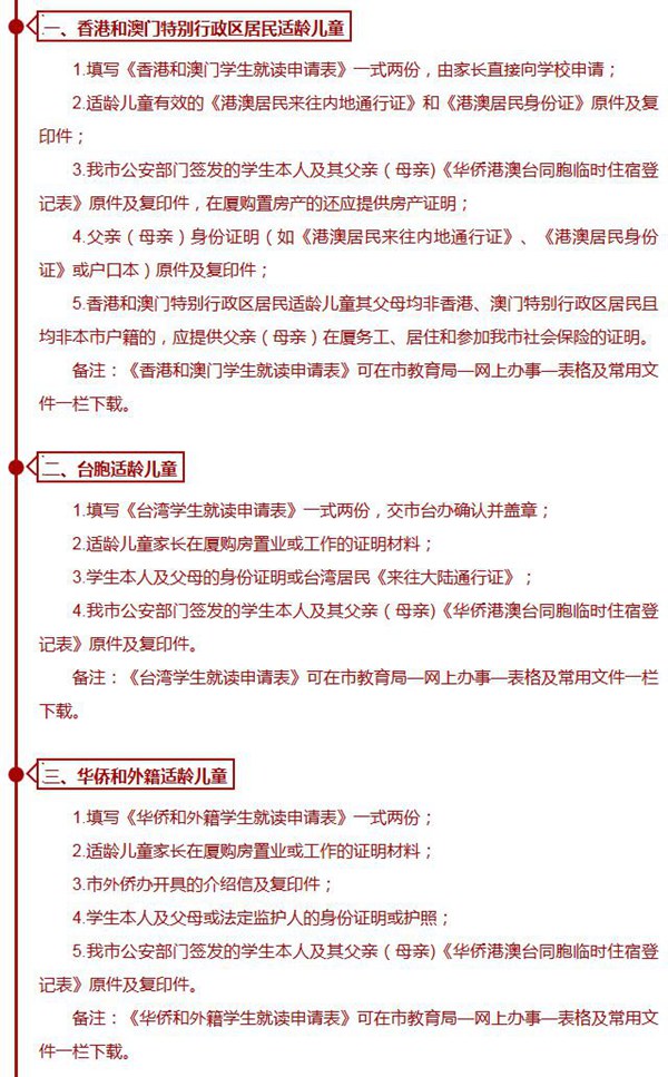
香港、澳门、台湾、华侨和外籍学生
香港和澳门特别行政区居民适龄儿童申请在厦门市入学,其父亲(母亲)为香港、澳门特别行政区居民的,由教育主管部门根据其父亲(母亲)房产所在地或居住地统筹安排入学;其父亲(母亲)为本市户籍的,由其父亲(母亲)户籍地教育主管部门统筹安排入学。
香港和澳门特别行政区居民适龄儿童申请在厦门市入学,其父亲和母亲均非香港、澳门特别行政区居民且均非本市户籍的,申请就读公办学校,应满足父亲(母亲)应在厦务工、居住和最近参加厦门市社会保险的年限满1年(含1年)以上,其中,申请在思明区、湖里区入学的,其父亲(母亲)在厦务工、居住和最近参加厦门市社会保险的年限要满2年。
持有《台湾居民来往大陆通行证》的台湾学生因家长在厦购房置业或工作需随父亲(母亲)在厦生活要求在厦门市就读小学的,由市、区教育局审核后,统筹安排到居住地所属片区内小学就读;也可由其父母事先与学校联系,获准后办理就读手续。
华侨、外籍学生申请在厦门市就读小学的,由市、区教育局审核后,统筹安排到居住地所属片区内小学就读;也可由其父母或法定监护人事先与学校联系,获准后办理就读手续。
人才子女入学
人才子女申请政策性照顾入学需于6月1日至6月25日向教育主管部门提供相关部门核发的证书或文件,书面申请材料(至少两个志愿),工作单位证明,申请人与其子女的身份证明,以及证明直系亲属关系的户口簿、出生证明等材料,由教育主管部门核查后指导安排就学。
进城务工人员随迁子女入学
符合各区申请条件的随迁子女父亲(母亲)可在实际居住区提出申请。随迁子女积分计算办法和派位办法根据各区教育局制定的实施细则执行。
6月25日前,将确认积分,7月13日前,核算并公布公民办义务教育学校及其学位数情况,7月24日前,随迁子女进行电脑派位,并公布派位结果。
若错过网上报名的,视为自动放弃在厦积分入学资格。被派到民办学校的随迁子女逾期未报到,视为放弃学位。
(记者 蕊蕊)


备注:
1.若错过网上报名的,视为自动放弃在厦积分入学资格;
2.派到民办学校的随迁子女逾期未报到,视为放弃学位。
编辑:陈子汉