台风“海棠”2时50分登陆福清 24小时内两台风登陆福清
2017-07-31 08:29 来源:海峡网
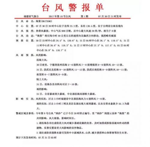
台风"海棠"于今天02时50分在福清市沿海登陆,登陆时中心附近最大风力8级(18米/秒,热带风暴级),中心最低气压990百帕。

福州气象部门表示,24小时内两场台风先后登陆福建同个地点,这在历史上还是头一回。

台风实时路径


“海棠”吞并“纳沙”合体!
30日下午17时30分前后,“海棠”(热带风暴级,23米/秒)在台湾省屏东县沿海登陆。
据中国气象爱好者:海棠登陆后把大量的水汽带上台湾,源源不断的回波导致台湾出现猛烈豪雨。然而海棠最重要的台风中心已经被高耸的中央山脉给一刀两断,地面风场一片混乱找不到中心。而中央气象台认为,新的中心已在台湾西侧的台湾海峡发展,因此定位海棠出海。不管中心在哪里,雨还是会照常来的,福建的各位今天还是要高度防范强降雨!
今日凌晨“海棠”登陆之后,“纳沙”的残余环流将逐渐被其“吞并”,正式合体开启北上暴雨旅行。未来一周,“沙棠CP”的低压系统会一路为福建、浙江、江西、湖北、安徽、江苏、河南、山东等地带来强降雨。
宁德、福州、莆田三市有大雨到暴雨。
31日,全省有暴雨,南平、三明、福州、莆田和泉州五市、平潭区、宁德东部、龙岩西北部有大暴雨,其中宁德、福州两市的局部有特大暴雨。24小时雨量80~150毫米,局部超过250毫米。小时雨强可达40~70毫米。
8月1日,南平和三明两市有大雨到暴雨,局部大暴雨。



累积雨量(7月30日20时~8月2日08时):100~200毫米;中北部沿海200~300毫米,局部超过300毫米。
编辑:陈子汉