中国式房地产调控的症结与出路
2017-01-24 16:52 来源:和讯网

纵观过去十年,中国房地产市场有着“中国式调控”的鲜明印记。本文认为,要解决房地产市场的问题,根本之策不在于调控,而在于开启新一轮住房体制改革,加强供给侧市场建设。
最近十年以来的中国房地产市场价格走势大致可以划分为四个周期。
十年房价四轮周期
以具有代表性的“70个大中城市新建住宅价格指数”为例,这四个周期的起止时间分别为:
第一轮:2006年到2009年初。其中,2006年到2008年6月金融危机爆发之前为上行周期,金融危机爆发之后到2009年2月为下行周期。
第二轮:2009年3月到2012年5月。其中,2009年3月到2011年9月为上行周期,2011年10月到2012年5月为下行周期。
第三轮:2012年6月到2015年4月。其中,2012年6月到2014年4月为上行周期,2014年5月到2015年4月为下行周期。
第四轮:2015年5月之后开始新一轮上行周期,到2016年9月尚未结束。
尽管不同城市、不同类型房屋价格上涨与下跌的具体起止时点和波动幅度有所差异。但整体来看,近十年以来中国房地产市场的价格走势具有如下三个特点:
第一,趋势性上涨,周期性波动。从趋势上来看,房价在过去十年中是持续上涨的。如果以2006年1月为基期,将全国70个大中城市新建住宅价格指数的值设定为100,到2016年9月,该指数达到162.4。根据“中国典型城市住房同质价格指数”,北京、上海、深圳等一线城市的房价在过去十年间更是上涨了3倍以上。围绕趋势性上涨这一大方向,房价在局部时间呈现出周期性波动性,有时上涨速度更快,有时则出现下跌。
第二,上行周期长,下行周期短。从过去十年的情况来看,前三轮房价周期的下行时段都不足一年;而上行时段则持续的要长得多,例如第二轮上行周期为两年半,第三轮上行周期也将近两年。
第三,从普涨、普跌到分化,总量矛盾向结构性矛盾转化。在2015年之前,一、二、三线城市的房价走势基本上是一致的,上行周期同时上涨,下行周期同时下跌,尽管涨跌幅度有所不同。而在2015年之后,这一情况发生了明显改变:北京、上海、深圳等一线城市的房价上涨周期不仅领先于二、三线城市开始,而且上涨速度也远远超出二、三线城市。二线城市内部的房价走势也出现了分化。另外,在一些四线城市及县城,房价甚至出现了下降。

房价背后的制度和经济背景
与一般商品或服务市场不同,政府在房地产市场中发挥着更大的作用。因而,要理解房价周期和房地产调控的逻辑,必须首先理解四方面制度背景和经济背景:
其一,城镇住房制度改革启动以来,我国房地产市场经历了从无到有、从小到大的发展过程。这期间,中国的房地产市场尚不健全,处在不断完善的过程之中。换句话说,过去十年,中国房地产市场既是一个不断壮大的“发展中的市场”,同时又是一个不断改革完善的“转轨中的市场”。
其二,我国实行有别于其他国家的较为独特的土地制度。根据宪法及相关法律,我国城市土地属于国家所有;农村和城市郊区的土地,除由法律规定属于国家所有的以外,属于集体所有。但即便是集体土地,村集体也只拥有不完全产权——除了兴办乡镇企业、村民建设住宅、乡村公共设施和公益事业建设等特殊事项之外,集体土地必须先被国家征收转化为国有土地之后,才能用作建设用地。这就意味着,政府是建设用地市场上具有垄断地位的供给方。
其三,财税体制改革。1994年实行的分税制改革深刻影响着此后二十多年的中央、地方关系以及地方间横向竞争关系。分税制改革之后,地方政府的原有财政收入来源弱化,寻求新财源的激励大大增强。与此同时产生了两个机会:一是,同期开始的城镇住房体制改革激活了住房需求;二是,二十世纪九十年代后的招商引资热以及各地与之相伴随的工业园区建设热潮。这两者之间既有差别,又有相互关联之处。提供住宅建设用地能获得短期收益,但无法获得长期持续的国内生产总值(GDP)和税收;提供工业建设用地可以持续性获得GDP和税收,但在地方政府间激烈的横向竞争之下,短期内不仅回报有限,而且还需要地方政府支出大量的基础设施建设成本。因为企业可以用脚投票,而在户籍制度下,人口和家庭的流动则受到较大限制;经过权衡取舍,最后各地政府都采取了如下的策略:一方面,通过招拍挂等市场化方式高价提供住宅用地;另一方面,通过协议出让等政策性手段低价提供工业用地。
其四,房地产在经济增长中的重要地位。住房体制改革激活了城市原有居民的改善性住房需求;同时,大量农村人口在快速城镇化的过程中转移到城市,也产生了新增住房需求。因而,房地产成为中国经济的一大支柱产业。有测算显示,2001年到2013年房地产开发投资占全社会固定资产投资的比重平均高达18.3%,是仅低于制造业投资比重的第二大投资领域;2013年,房地产业增加值占GDP的比重为5.9%,加上房地产开发投资拉动的相关行业增加值,两者合计占GDP的15.3%,对GDP增长的贡献率达到29.4%。

房价调控的目标及工具
在以上制度背景及经济背景的基础之上,就很容易理解中国政府过去十多年间的房价调控行为。房地产政策兼顾着多重目标,诸如:经济增长、民生保障、财政收入、金融稳定、经济活力、城镇化推进、城乡社会治理等等。但这些目标并非总是激励相容的,在某一特定的时间点上彼此可能存在冲突。梳理下来,政府进行房价调控的动机和意图通常主要基于以下两点短期考量:
其一,保增长。在短期,考虑到房地产在宏观经济中的重要地位及其对相关行业的带动作用,在经济下行期确保房地产行业的固定资产投资就自然而然地成为宏观调控的一部分,而促进房地产行业固定资产投资的前提是确保销量和价格不大幅下滑。
其二,防风险。这里既包括防范金融风险,还包括防范舆论风险、确保政治稳定。尽管学术上对于“泡沫”的理解和界定存有较大争议,但在政策制定者和金融市场投资者中的确存在着普遍的担心——房价过快上涨会滋生泡沫,而泡沫破裂将导致严重的金融风险,并危及整个宏观经济。另外,住房是居民的基本需求,是千家万户都关心的事情。房价过快上涨或下跌都会成为备受舆论争议的焦点,甚至造成舆论危机。互联网的普及和便捷进一步增加了这一层面的担忧。有时,媒体舆论而非房价上涨本身往往成为促使政府出台调控政策的直接动因。
上述两点短期考量是房价调控的主要政策出发点。除此之外,还有一些长期考量,例如,房价上涨会增加制造业和服务业成本,削弱经济竞争力;房价上涨过快加剧收入不平等和财富不平等,并在一定程度上造成社会割裂,扭曲社会正义感,造成无房年轻人“绝望感”。这些长期考量以往多存在于学术研究之中,但最近几年越来越多地受到政策制定者关注。
基于上述政策意图,对房地产市场采取“上下限相机调控”的策略——当房价上涨速度过快或者上涨持续时间较长时,适时进行“限制性调控”;当房价下跌或者经济增长动力不足时,进行“刺激性调控”。
由于房价周期“上行长、下行短”的特点,“限制性调控”相比“刺激性调控”而言更多地发生。典型的有2005年到2006年的限制性调控,2010年初到2011年中的限制性调控,2013年的限制性调控以及2016年国庆节期间多城市密集出台的限制性调控。尤其是2010年初到2011年中的限制性调控,可谓连环出击、火力密集,确实在一定程度上缓和了房价上涨的速度,并且最终在2011年10月将房价增速压到了负值。但是,房价下降的速度很慢,而且只持续了半年时间,从2012年6月开始又一次步入新的上行周期。
“刺激性调控”最典型的表现是2008年金融危机爆发之后的刺激性调控,以及2014年到2015年的限购松绑和房地产去杠杆。不过,因为房地产市场在已高度分化,2016年之后,以三、四线城市为主要对象的去库存“刺激性调控”很快演变为以一、二线城市为主要对象的“限制性调控”。
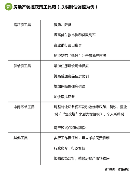
房地产调控政策工具箱中包含四大类工具:需求侧工具、供给侧工具、中间环节工具和其他工具。下面以“限制性调控”为例,对这些政策工具进行简要梳理,如表1所示。
第一类:需求侧工具。需求侧工具的基本思路是通过减少需求的办法来遏制房价过快上涨。其一,以户籍、税和社保缴纳情况等指标为界限,通过行政性地限购、限贷来减少需求;其二,通过提高按揭贷款的首付款比例和贷款利率来提高购房者的进入门槛、增加购房成本,从而起到减少需求的作用。另外,政府相关部门还可能采取窗口指导的方式,要求商业银行收紧或放松住房按揭贷款的发放工作。
第二类:供给侧工具。即通过增加供给来遏制房价过快上涨。汇总梳理过去十年的相关政策文件,供给侧工具主要包括四项:一是增加住房建设用地供应;二是提高普通商品住房比例;三是增加保障性住房供给;四是加快审批环节。
第三类:中间环节工具。通过调整中间交易环节的税费来调节供需。主要手段是,在“刺激性调控”时,减征或免征契税和营业税(“营改增”之后为增值税),有差别地下调税率;在“限制性调控”时,取消以往的税收优惠政策。另外,每当房价高涨的时期,关于房产税的政策讨论也会加码。在2010年到2011年的限制性调控期间,上海和重庆于2011年1月28日开始试点征收房产税。
第四类:其他工具。大体包括三项:一是,在政府内部实行房价调控工作责任制,建立地方政府及相关官员的考核问责机制,落实责任;二是,通过行政命令督促房地产开发企业加快项目建设和销售进度;三是强化对市场的监管职能,例如《关于促进房地产市场平稳健康发展的通知》(国办发〔2010〕4号)指出,要“加大对捂盘惜售、囤积房源,散布虚假信息、扰乱市场秩序等违法违规行为的查处力度。加强对闲置土地的调查处理,严厉查处违法违规用地和囤地、炒地行为”。
供给侧市场建设强于调控
纵观过去十年,房地产市场有着“中国式调控”的鲜明印记,但对于调控政策的效果则颇有争议:有人认为房地产调控取得了一定成效,有效发挥了缓冲器的作用;有人则认为房价调控加剧而非化解了问题,一线城市房价“越调越高”,三、四线城市则库存大量积累、难以恢复。在笔者看来,房地产调控的效果和问题都不宜被过分夸大——“调控”本来就是针对周期性波动所采取的临时措施,而中国房地产市场存在的问题则是结构性的。要解决房地产市场的问题,根本之策并不在于调控,而在于开启新一轮住房体制改革,加强供给侧市场建设。具体而言,“新一轮房改”要在以下四方面加强供给侧结构性改革:
一是国家层面。要深入研判经济结构演化和人口区域流动的动态格局,明确大中小不同类型城市的定位,调整建设用地指标,优化资源配置,避免人口向东流、建设用地向西批的错配。
二是城市层面。一、二线城市要根据需求情况有效增加住房供给。特大城市和大城市要合理规划、优化布局城市内部工作区和生活区,提高空间使用效率,同时要着力提高公共服务能力和社会治理能力。
三是市场层面。要发展租售并举的多层次住房市场。特别是一、二线城市,要通过政府、企业和金融机构的共同合作,建设形成活跃度高、稳定性强、规范的租房市场。另外,应探索“先租后买”“租售结合”“倒按揭”“共有产权”“过渡性产权”等多种形式灵活的产权制度,在防范风险的前提下,向试点要经验,多管齐下实现住有所居、确保住房成本与经济发展水平相适应。
四是分配层面。要深化财税体制改革,理顺中央地方财权事权关系,降低地方政府对于土地财政的依赖;同时要建立合理的“外部性收益”分享机制,研究制定房产税征收和使用制度规则,择机推出。
编辑:蒋妮