福建春运安全出行指南出炉 41个路段危险28个路段易拥堵
2017-01-09 11:57 来源:人民网
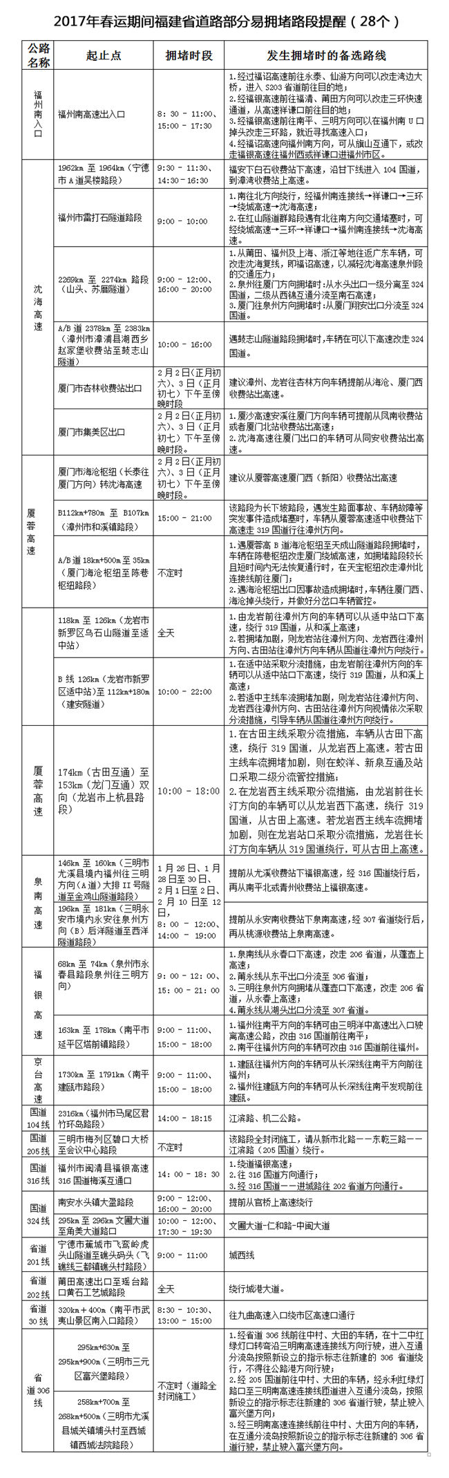
人民网福州1月9日电 2017年春运时间为1月13日至2月21日。今年春运是近五年来启动时间最早的,春节前客流高峰将呈现来得早、时间长、峰值高的特点。近日,福建省交警总队公布了春运期间41个危险路段、28个易拥堵路段,以及134个年均发生3次以上团雾的高速公路路段。
根据交通部门研判,今年春运高速出行高峰可能出现在1月25日至1月27日、2月2日至3日及2月12日至15日。
据省气象局预测,今年春运期间福建气象条件较往年更为复杂,极有可能出现“拉尼娜”天气事件,导致冷冬,特别是闽西北地区将可能出现冻雨天气。1月20日将迎来“大寒”节气,根据近三年福建省气候分析,一般会迎来冬季最低温的一段时间,寒潮来袭的可能性增大,部分地区降温幅度可能达到8℃以上,且往往伴随降雨,西北部山区甚至有可能迎来小到中雪或是雨夹雪,路面结冰隐患增大。2月3日(初七)立春、2月18日雨水前后均可能有持续性降雨,给返校返城交通安全带来不利影响。
此外,福银、沈海高速福建段局部路段发生团雾的风险较高,恶劣天气对交通出行的影响突出。
福建交警提示,出行前应提前了解天气信息,避开车流高峰、错时出行。仔细检查车辆状况,途经危险路段须谨慎驾驶,减速慢行,预防侧滑。切勿超速行驶、超员超载、饮酒驾驶、无证驾驶。
(余杉芳)


编辑:陈子汉