2017厦门国际马拉松赛期间将开通临时专线 部分线路有调整
2016-12-28 09:28 来源:厦门网
2017厦门国际马拉松赛将于1月2日举行,届时,将有数万人参与其中。为此,公交集团开通临时专线,供运动员免费搭乘。
据悉,马拉松赛当天,选手可以免费搭乘BRT快速公交、12条临时专线临时专线等前往和离开赛场。选手在BRT检票口需主动向工作人员出示号码布,从从边门登记后进站,从边门直接出站。BRT免费时段为2017年1月2日5:40-16:00。厦门公交集团工作人员表示,赛后前往火车站和厦门北站的运动员,建议乘坐BRT快速公交更为方便快捷。
此外,厦门公交集团将在赛前开通7条免费临时公交专线,为运动员们服务,每辆车的车头都会在显著位置上摆放“马拉松专线”标志。赛后开通5条免费临时公交专线,其中在全程终点(前埔村站、闽南大戏院)处共有4条公交专线,“绿跑”活动(国家会计学院)有1条公交专线。除了免费公交专线外,部分公交线路因为赛事将截短、暂时取消或调整线路。
【马拉松专线】
临1路:
(厦大南门(南普陀)→前埔村),岛内南线
线路走向(单向):厦大南门(南普陀)始发,经思明南路、钟鼓山隧道、文园路、厦禾路、东坪山路、东浦路、文兴隧道、文兴西路、文兴东路、前埔东路、莲前东路至前埔村。
经停站点:厦大南门(南普陀)、一中、火车站、东浦一里、前埔村。
发班间隔时间:赛前3-5分钟一班。
运营时段:赛前5:40-7:00。
临2路:
(湖里公交场站→前埔村),岛内北线
线路走向(单向):湖里公交场站始发,经长岸路、湖里大道、火炬路、枋湖北二路、金山路、前埔路、莲前东路至前埔村。
经停站点:湖里公交场站、华荣、小东山村口、安兜、前埔村。
发班间隔时间:赛前3-5分钟一班。
运营时段:赛前5:40-7:00。
临3路
(岳阳小区→前埔村)
线路走向(单向):岳阳小区始发,经仙岳路、湖滨东路、湖滨北路、吕岭路、前埔路、莲前东路至前埔村站。
经停站点:岳阳小区、体育中心西、吕厝、蔡塘广场、前埔村。
发班间隔时间:赛前3-5分钟一班。
运营时段:赛前5:40-7:00。
临4路
(新阳→双十中学思明分校),海沧专线
线路走向(单向):新阳站始发,经新景路、翁角路、霞飞路、新阳隧道、马青路、钟林路、沧虹路、海裕路、滨湖北路、滨湖路、海沧大桥、仙岳路、金山路、吕岭路、环岛干道至双十中学思明分校。
经停站点:新阳站、新垵站、海沧房产、海裕路、育才小学、双十中学思明分校。
发班间隔时间:赛前5-6分钟一班。
运营时段:赛前5:40-7:00。
临5路
(翔安公交站→双十中学思明分校),翔安专线
线路走向(单向):翔安公交站始发,经巷南路、海翔大道、翔安大道、仙岳路、环岛干道至双十中学思明分校。
经停站点:翔安公交站、翔安体育场、翔安肖厝、双十中学思明分校。
发班间隔时间:5:40-6:30每6分钟一班,6:30以后8分钟一班。
运营时段:赛前5:40-7:00。
临6路
(杏林仰后→双十中学思明分校),集美专线
线路走向(单向):杏林仰后经中宛路、杏林北路、杏前路、杏林大桥、成功大道、仙岳路、金山路、吕岭路、环岛干道至双十中学思明分校。
经停站点:杏林仰后、内茂、万达西、双十中学思明分校
发班间隔时间:5:40-6:30每6分钟一班,6:30以后8分钟一班。
运营时段:赛前5:40-7:00。
临7路
(小西门→双十中学思明分校),同安专线
线路走向(单向):小西门始发,经环城北路、环城西路、银湖中路、银湖路、滨海西大道、集美大桥、环岛干道至双十中学思明分校。
经停站点:小西门、同安汽车站(西)、同安文体中心、双十中学思明分校。
发班间隔时间:赛前5:20-6:40每5-6分钟一班。
运营时段:赛前5:20-6:40。
【赛后5条临时公交专线】
临8路
(闽南大戏院→T4、T3候机楼),机场专线,往集美、同安方向在T4候机楼站换乘BRT及640路快线、641路、650快线、652路、755路、940路、948路、949路等线路返程
线路走向(单向):闽南大戏院始发,经展鸿路、蔡岭路、环岛干道(至集美大桥下穿隧道顶调头)、枋钟路、高崎南十二路、高崎南五路、翔云三路、翔云一路至翔云一路T3候机楼。
经停站点:闽南大戏院、T4候机楼、翔云一路T3候机楼。
发班间隔时间:即时疏运。
赛后运营时段:赛后将根据实际需求安排。
临9路
(前埔村→火车站南广场),火车站专线
线路走向(单向):前埔村始发,经莲前东路、前埔南路、文兴西路、文兴隧道、东浦路、站南路至火车站南广场。
经停站点:前埔村、火车站南广场。
发班间隔时间:即时疏运。
赛后运营时段:赛后将根据实际需求安排。
临10路
(闽南大戏院→厦门北站),厦门北站专线
线路走向(单向):闽南大戏院始发,经展宏路、蔡岭路、环岛干道、集美大桥、乐海路、集美大道至厦门北站。
经停站点:闽南大戏院、厦门北站。
发班间隔时间:即时疏运。
赛后运营时段:赛后将根据实际需求安排。
临11路
(前埔村→BRT前埔枢纽站),BRT接驳专线
线路走向(单向):前埔村始发,经莲前东路、前埔东路、文兴东路、前埔南路、莲前东路至BRT前埔枢纽站。
经停站点:前埔村、BRT前埔枢纽站。
发班间隔时间:即时疏运。
赛后运营时段:赛后将根据实际需求安排。
临12路
(国家会计学院→BRT洪文站),“绿跑”专线
线路走向(单向):国家会计学院始发,经云顶南路、云顶隧道、云顶南路、莲前东路至BRT洪文站。
经停站点:国家会计学院、BRT洪文站
发班间隔时间:即时疏运。
赛后运营时段:赛后将根据实际需求安排。
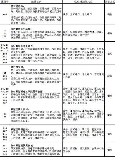
【赛事交通管制范围的公交线路临时调整方案】






编辑:陈子汉